照顧您最珍貴的寶藏

社團法人桃園市保母協會提供您最專業的服務

115年度托育人員職業訓練 平日(補助)職前班



主辦單位:勞動部勞動力發展署桃竹苗分署

協辦單位:桃園市政府婦幼發展局

訓練單位:桃園市保母協會

計畫名稱:115年度辦理照顧服務職類-托育人員職業訓練

經費來源:勞動部勞動力發展署就業安定基金補助

 

 

報名資訊:本班須現場報名請參考考題在本會官網-培訓課程
(職訓職前課程考題)

報名時間

訓練期間

招生人數

最高補助訓練費

3/1-3/15

115/04/01起至115/04/29日止

45

9300

4/30-5/15

115/06/02起至115/06/29日止

45

9300

8/1-8/15

115/09/02起至115/09/30日止

45

9300

*訓練費用先繳後退領取結業證書後依個人身分別退至學員個人帳戶(課程結束後2個月左右)。未完成本訓練課程,無法申請補助費用。

@本班須現場報名攜帶2吋照片1張請參考考題在本會官網-培訓課程

 *高級中等以上學校幼兒保育、家政、護理相關科系者,已具備報考技術士證照資格,可免上課。

報名地址:桃園市桃園區中山路10008樓之8

報名時段:週一至週五上午9時30分至下午4時止(最後一日為下午3時截止(5/1暫停一天)

訓練時數:133小時。

上課時間:週一至週五(上午8:00至下午17:00:午休12:00-13:00) 

上課地點:桃園市桃園區中山路10008樓之10

※諮詢聯絡方式: 聯絡電話:03-3702577 。(請先來電詢問)                   

 

@出席時數說明:

一、本訓練課程,一學分以18小時計

二、參訓人員出席達以下標準得參加成績考核經考核及格者授予該課程名稱之學分:

   ()學科單科出席率達80%以上。

   (二)術科實習課程出席率達100%。(不得請假)

、預計術科日期為排課時間後6天課程時間依開課當日發下之課表為準
​        ※訓練單位保有調整課表之權利。
須配合Line@職業訓練課程應用管理系統進行線上簽到退。

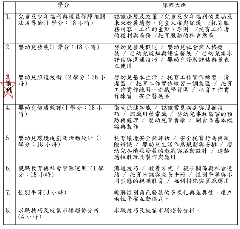
   課程內容大綱:

@報名資格:失業參訓者優先性別不拘

  (一)具本國籍,年齡滿18歲以上。

  ()就業保險人失業者及特定身分之失業者(非自願性失業者請至就業中心開立推介單)。
  (三)中華民國境内設戶籍之國民結婚,且獲准居留之外國人、大陸地區人民、香港居民或澳門居民

  ()符合入出國及移民法第十六條第三项、第四項規定之單一中華民國國籍之無戶籍國民,及取得居留身分
       之泰國、緬甸、印度或尼泊爾地區無國籍人民,並依就業服務法第五十一條第一項第一款規定取得工作
       許可者

  ()前目之外國人大陸地區人民香港或澳門居民,與其配偶離婚或其配偶死亡,而依法规规定得在臺灣
        地區繼續居留工作者。

  ()跨國()人口販運被害人,並取得工作許可者。

  ()自營作業者公司或行()號負責人,不得以失業者身分參訓。

  ()已取得托育人員訓練結業証書或保母技術士證照者不得請領補助款
 

其他規定---失業或待業者如有下列情事之一者不得報名:

1、報名班次之開訓日,於前次參加職前訓練完訓或結訓班次之訓後180日內。

2、曾參加職前訓練課程而被退訓,其退訓日於報名班次之開訓日前一年內。

3、重複參加相同班名之職前訓練課程,且其離、退訓日(不含適應期限內離訓)、完訓日或結訓日於報名
      班次之開訓日前3年內。

4、報名班次之開訓日前2年内,已有2次以上離訓、退訓、完訓或結訓之職前訓練參訓紀錄(含中途離、
       退訓。但不含適應期限內離訓)。

 

 前項不予錄訓之參訓歴史統計範圍,以參加勞動力發展署及桃竹苗分署自辦、委外或補助辦理之職前訓
  練課程或班次為限。



 

      補助班退費方式:

   *報名後如遇不可抗拒事故無法上課要求退費者,請持正式收據至辦公室辦理退費手續

    1.若因本班招生人數不足(停班)、其他因素無法開課或取消辦理課程,或遇天災及不可抗力因素(例如颱風地震疫情流行病影響等狀況)依據政府中央主管機關人事行政局宣布停班停課民眾所繳費用將依配合政策之收退費標準全額退費

      2.若依(上述第1項因素)本單位課程經調整後但課程(未取消只是延期)要求退費者則依下列退費機制辦理退費
  現場退費或學員需提供本人轉入之開戶銀行、戶名、帳號,銀行轉帳手續費30元由主動提出取消課程者自行負擔(若提供郵局存摺封面照片可免手續費)

遇不可抗拒事故(流行病疫情、天災…等)

依據政府中央主管機關、人事行政局宣布停班而取消辦理課程,依配合政策之收退費標準全額退費。

課程經調整後(未取消只是延期)要求退費者如下述方式:

開訓前(不含開課當日)辦理退訓

1.開訓前(不含開課當日)辦理退訓,其學費扣除行政作業費,該項行政作業費以收費之5%為限,其餘費用一律退還。

已開訓辦理退訓

2.已開訓辦理退訓(含開課當日),未逾1/3課程時數,退核定訓練費用50%

3.已開訓辦理退訓(含開課當日),超過1/3或含1/3課程時數,不予退費。